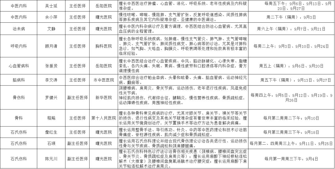
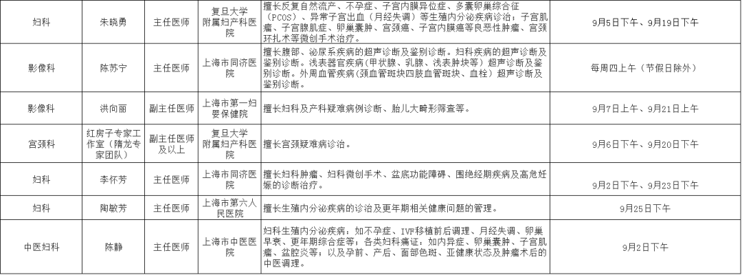
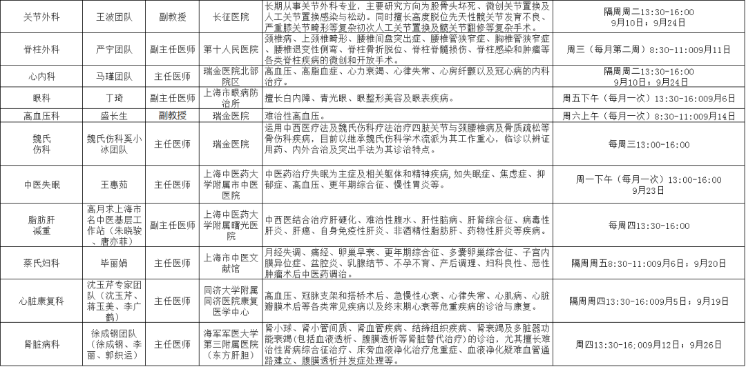
优质医疗资源“下沉”,居民就医获得感提升。
来自大家熟知的瑞金医院、仁济医院、中山医院、长征医院、同济医院、龙华医院、曙光医院、岳阳医院、第一人民医院、第六人民医院、第十人民医院、第一妇婴保健院、红房子医院等沪上知名三甲医院的市级医疗专家,与嘉定区的医疗单位建立长期合作,定期来医院坐诊,提升全区优质医疗资源的可及性。
以社区需求为导向,依托紧密型医联体,下沉优质医疗资源,来自区级医院的专家和名医名科,定期来社区医院坐诊,提升全区优质医疗资源的可及性,提升社区诊疗服务水平。
2024年9月市级专家出诊信息
嘉定区中心医院
预约电话:67073022

嘉定区南翔医院
预约电话:31274114

嘉定区安亭医院
预约电话:69070022-1101

嘉定区江桥医院
预约电话:67339100

嘉定区中医医院
预约电话:39921721

嘉定区妇幼保健院
预约电话:67070000

嘉定镇街道社区卫生服务中心
预约电话:69530633

徐行镇社区卫生服务中心
预约电话:59950820

华亭镇社区卫生服务中心
预约电话:59950820

嘉定工业区社区卫生服务中心
预约电话:59961520、69522756

外冈镇社区卫生服务中心
预约电话:59586580

安亭镇社区卫生服务中心
预约电话:22500990

安亭镇黄渡社区卫生服务中心
预约电话:60554725

真新社区卫生服务中心
咨询电话:59183589
菊园新区社区卫生服务中心
预约电话:59926283*8001
南翔镇社区卫生服务中心
预约电话:59179887、51857922、
59179592、69076932

江桥镇社区卫生服务中心
现场预约

迎园医院
预约电话:59987887

马陆镇社区卫生服务中心
现场预约

嘉定区卫生健康委坚持以人民为中心,统筹推进深化医改,推动优质医疗资源扩容下沉和均衡布局。近年来,各医疗单位多措并举,联大靠强,加强医联体建设,把优秀的市级专家“请进来”,为嘉定市民提供家门口的市级同质化医疗服务,同时提升基层医院的诊疗水平。